সোলার সিস্টেম নিয়ে আগ্রহ প্রতিটি মানুষের মধ্যেই কম বেশি আছে । আমরা অনেক মানুসের সাথে কথা বলে দেখেছি তারা সোলার সিস্টেমকে বাস্তবায়িত করতে ইচ্ছুক কিন্তু সঠিক গাইডলাইনের অভাবে তাঁরা পিছিয়ে যান , অনেক-এর প্রাথমিক খরচের ভয়ে প্রথাগত বিদ্যুতেই সন্তুষ্ট থাকেন । আবার অনেকে মনে করেন বোধহয় কিছু দিনের মধ্যেই সিস্টেমটি বিকল হয়ে পড়বে । এই ধরনের কিছু ভুল চিন্তাভাবনা দূর করার উদ্দেশ্যে এবং যারা বর্তমানে এই বিষয়টির ওপর কাজ করতে আগ্রহী তাদের সঠিক তথ্য দিয়ে উৎসাহিত করার জন্যই এই বইটি লেখা হয়েছে । এই বই পড়লে বোঝা যাবে যে সোলার সিস্টেম এখন আর শুধু লন্ঠন, হোম লাইটিং সিস্টেম আর স্ট্রীট লাইটের মধ্যেই সীমাবদ্ধ নয় । বিদ্যুৎ নির্ভর জীবনের সর্বস্তরেই সোলার সিস্টেম এখন নিজের জায়গা করে নিয়েছে ।
শুধুমাত্র সোলার সিস্টেমের ব্যবহারি নয়, সঙ্গে সঙ্গে প্রচলিত বিদ্যুতের ব্যবহারকে কম করাও আমাদের লক্ষ্য হওয়া উচিৎ । শুধু তত্ত্বালোচনাই নয়, এইটি এমন ভাবে তৈরি করা হয়েছে যাতে প্রদত্ত চিত্র এবং আলোচনার ভিত্তিতে উৎসাহী পাঠিকগণ নিজেই নিজের হাতে সোলার সিস্টেমের মডেল তৈরি করে নিতে পারবেন । হাতে কলমে এই সমস্ত প্রোজেক্ট নিয়ে কাজ করলে তাঁরা সোলার সিস্টেমের নানান কলা কৌশলের সঙ্গে পরিচিত হতে পারবেন । সমাজের যে কোনো মানুষের পক্ষেই এ পরিচিতি অত্যত্ন প্রয়োজন ।
সেই কথা মাথায় রেখেই আমাদের বিভিন্ন প্রজেক্টের সঙ্গে সঙ্গে সোলার সিস্টেমের উপরেও কাজ করে চলেছে । ইচ্ছুক ব্যক্তিদের সোলার সিস্টেমের ওপর ট্রেনিং দেওয়া থেকে শুরু করে তাঁরা যাতে এই বিষয়টির সাহায্যে তাঁদের জীবিকা নির্বাহ করতে পারেন তাও সর্বক্ষণ পর্যবেক্ষণ করে চলেছে ।
ইচ্ছুক ব্যক্তিরা যদি এই বিষয়টিকে তাঁদের জীবিকা হিসাবে নিয়ে সঠিক পথে উপার্জন করতে পারেন এবং তাঁদের পরিবারকে চালনা করতে পারেন তাহলেই এই লেখার শ্রম সার্থক হবে ।
সৌরশক্তি সম্পর্কে প্রাথমিক ধারণা
পৃথিবীর সবথেকে কাছের নক্ষত্র হল সূর্য । সূর্যে প্রতিনিয়ত পারমাণবিক বিস্ফোরণের জন্য প্রচন্ড ত্বাপশক্তি ও আলোকশক্তি উৎপন্ন হয়ে চলেছে, যে কোটি কটি কিলোমিটার দূরের গ্রহ পৃথিবীতে প্রাণসঞ্চারের প্রধান কারণ। আমরা জানি সূর্যের প্রচন্ড তাপে সমুদ্রের জল বাষ্পে পরিণত হয়ে মেঘের সঞ্চার করে, যা পরবর্তীকালে বৃষ্টি হয়ে মাটিতে ঝরে পড়ে । এই ঝরে পড়া জল থেকে টারবাইন ঘুরিয়ে জলবিদ্যুৎ তৈরি করা হয় । আবার উদ্ভিদ ও প্রাণীর দেহ হাজার হাজার বছর মাটির নীচে চাপা পড়ে তা কয়লায় পরিণত হয় । মাটির নীচ থেকে তা সংগ্রহ করে তা থেকে আমরা তাপবিদ্যুৎ তৈরি করি আবার সূর্যের তাপে জায়গা বিশেষে বায়ুমন্ডলের তাপমাত্রা হেরফের হওয়ার জন্য বায়ুপ্রবাহের সৃষ্টি হয়, সেখান থেকেও আমরা বিদ্যুৎ তৈরি করতে শিখেছি ।

পরবর্তীকালে আমরা শিখব সূর্যের এই প্রচন্ড তাপ ও আলোক শক্তিকে কাজে লাগিয়া কিভাবে সোলার সিস্টেমকে কাজে লাগানো হয়েছে ।
ইলেকট্রিক ও ইলেকট্রনিক্স সম্পর্কে প্রাথমিক ধারণা
প্রত্যেকটি সম সংখ্যক ইলেকট্রন (-) এবং সম সংখ্যক হোল (+) দিয়ে তৈরি । কোনও কারণে পদার্থের মধ্যে ভারসাম্যে অসংগতি হলে পদার্থটি চার্জড হয়ে পড়ে । অর্থাৎ বিভব পার্থক্যের সৃষ্টি হয় । এর ফলে পদার্থটির কিছু কাজ করবার ক্ষমতা জন্মায় । ইলেকট্রিসিটি হল একধরণের চারিত্রিক বৈশিষ্ট্য যা সরাসরি ইলেকট্রিক চার্জের সঙ্গে যুক্ত ।
ইলেকট্রিকাল সার্কিটের সঙ্গে যুক্ত যেমন-ডায়ড, ট্রানজিস্টার, আই সি ইত্যাদি প্রযুক্তিকে এককথায় ইলেকট্রনিক্স বলা হয় ।
কারেন্টঃ যখন কোনও পরিবাহীর মধ্যে দিয়ে ইলেকট্রন প্রবাহিত হয় তখন তাকে আমরা কারেন্ট প্রবাহ বলে থাকি । কারেন্টের একক হল অ্যাম্পেয়ার ।
কারেন্ট দুই প্রকার- (i) ডায়রেক্ট কারেন্ট – ডিসি (ii ) অলটারনেটিং কারেন্ট – এসি ।
ভোল্টেজঃ (V) যে কারণে কোনও পরিবাহীর মধ্য দিয়ে কারেন্ট প্রবাহিত হয় তাকে আমরা ভোল্টেজ বলি । অর্থাৎ ভোল্টেজ হল এবং ধরনের জোর, যার কারণে কোনও পরিবাহীর মধে দিয়ে তড়িৎ প্রবাহিত হয় ।
রেজিস্ট্যান্সঃ
রেজিস্ট্যান্সকে রোধ বলা হয় । রেজিস্ট্যান্স কোনও পরিবাহীয় মধ্যে তড়িৎ প্রবাহে বাধা

অ্যানোড (+) অপরটি হল ক্যাথোড (-), ডায়ডের মধ্যে দিয়ে ডায়রেক্ট কারেন্ট প্রবাহিত হতে পারে কিন্তু অল্টারনেটিং কারেন্ট প্রবাহিত হতে পারে না, সেই জন্য ডায়ডকে রেক্টিফায়ারও বলা হয় ।
জেনার ডায়ডঃ জেনার ডায়ড হল একটি বিশেষ ধরনের ডায়ড, যা সাধারণত সোজা দিকেই তড়িৎ প্রবাহিত করে কিন্তু একটি নির্দিষ্ট ভল্টেজের ওপরে এটি বিপরীত দিকেও তড়িৎ প্রবাহিত করতে পারে ।

ট্রানজিস্টারঃ ট্রানজিস্টার হল একটি ত্রিস্তর অর্ধপরিবাহী পদার্থ অর্থাৎ এটির তিনটি টার্মিনাল আছে –বেস, এমিটর এবং কালেক্টার ।
ট্রানজিস্টার দুরকমের হয়ে থাকে যথা – পি এন পি স্তর এবং এন পি এন স্তর । পি অর্থাৎ পজিটিভ এন অর্থাৎ নেগেটিভ । এই দুটি স্তরকে আগে পিছে করে বসিয়ে ট্রানজিস্টার তৈরি করা হয় ।
ফেটঃ ফিল্ড এফেক্ট ট্রানজিস্টার-এটি একট বিশেষ ধরনের ট্রানজিস্টার । এই জাতীয় ট্রানজিস্টার তড়িৎ পরিবহনের কাজটি করে ধণাত্মক পরিবাহী (+) বা ঋণাত্মক পরিবাহীর(-) যে কোনো একটি । সেই কারণে এই ধরনের ট্রানজিস্টারের আরেকটি

নাম হল ইউনি পোলার ট্রানজিস্টার । এই ট্রানজিস্টারেরও তিনটি টার্মিনাল থাকে । যথা –
S = SOURCE (সোর্স)
D = DRAIN (ড্রেন)
G = GATE (গেট)
মসফেটঃ (মেটাল অক্সইড সেমি কনডাক্টর ফিল্ড এফেক্ট ট্রানজিস্টার) এই ধরণের ট্রানজিস্টার ব্যবহার করা হয় যেখানে বেশি তড়িৎ পরিবহনের প্রয়োজন । সাধারণ ফেট-এর সঙ্গে এর তফাৎ হল সোর্স ড্রেন এবং গেট ছাড়াও এটির আরেকটি টার্মিনাল থাকে । যাকে বডি বলা হয় । বডিকে সোর্স টার্মিনালের সঙ্গে যুক্ত করা থাকে ।
আই সিঃ আই সি এর পুরো কথা হল ইনটিগ্রেটেড সার্কিট এক্ষেত্রে ডায়ড, রেজিস্টান্স, ট্রানজিস্টার, ক্যাপাসিটার, মসফেট ইত্যাদি দিয়ে তৈরি একটি বড় সার্কিটকে একটি কমপ্যাক্ট প্যাকেটের মধ্যে নিয়ে এলে সেটিকে আই সি বলা হয় । আই সি এর ভেতরে কি ধরনের সার্কিট থাকবে তার ওপর নির্ভর করে আই সি এর টার্মিনাল তৈরি হয় । সেই জন্য আই সি এর কোনও নিদির্ষ্ট টার্মিনাল হয় না ।

ইনডাক্টারঃ ইন্ডাক্টারকে আমরা কয়েলও বলে থাকি । একটি সাধারণ ইনসুলেটেড তারকে পেচিয়ে কয়েল তৈরি করা হয় । একটি কয়েলের মধ্যে তড়িৎ শক্তি চুম্বক শক্তি হিসাবে স্টোর থাকতে পারে ।

ইলেকট্রিক্যাল পাওয়ারঃ ইলেকট্রিক্যাল পাওয়ারের একক হল ওয়াট । ভল্টেজ (V) এর সঙ্গে অ্যাম্পেয়ারকে (A) গুণ করে ওয়াটের মান বের করা হয়। অর্থাৎ 12V, 2Amp মানে হল (১২ x ২)=২৪ Watt(ওয়াট) ।
ইলেকট্রিক্যাল এনার্জিঃ একটি নিদির্ষ্ট সময়ে কতখানি কাজ করা হচ্ছে সেটাই হল ইলেকট্রিক্যাল এনার্জি । এর একক হল ওয়াট অর্থাৎ ওয়াট x সময় (আওয়ার) = ওয়াট আওয়ার ।
100 W x 10 H = 1000 Wh
1000 Wh = 1kWh = 1 unit (U)
লাইট এমিটিং ডায়ড (LED): LED হল সেমিকন্ডাক্টার লাইটের উৎস। আসলে এটি একটি PN জাংশন ডায়ড । একটি অর্ধপরিবাহী যৌগ দিয়ে এটিকে এমন ভাবে তৈরি করা হয় যাতে মধ্য দিয়ে তড়িৎ প্রবাহিত হলে বেশিরভাগ এনার্জিটাই ফোটনকণায় অর্থাৎ আলোয় রূপান্তরিত হয় । LED এর অ্যানোড অর্থাৎ (+) এবং ক্যাথোড অর্থাৎ (-) টার্মিনালকে দেখে তবেই সার্কিটের সঙ্গে যুক্ত করতে হয় । LED কে উলটে সার্কিটের সঙ্গে লাগালে LED টি জ্বলবে না । সঠিক ভোল্টেজ, কারেন্ট এবং তাপমাত্রার ওপর নির্ভর করে LED এর লাইফ ২৫ হাজার থেকে ৫০ হাজার ঘন্টা হয়ে থাকে ।

সোলার সিস্টেমঃ সূর্যের এই প্রচন্ড তাপ ও আলোকশক্তিকে কাজে লাগিয়ে প্রধানত চার রকম সোলার সিস্টেম তৈরি করা হয়েছে । আগের পাতার ছবিতে যেমন দেখানো হয়েছে ।
সোলার ফটোভোল্টাইক সিস্টেমঃ এই পদ্ধতিতে আমরা সূর্যের আলোকশক্তিকে কাজে লাগিয়ে বিদ্যুৎ উৎপাদন করার কৌশল শিখব কিন্তু তার আগে আমরা জেনে নেব ফটোভোল্টাইক সেল আসলে কি । কিভাবে তা তৈরি হয় । কিভাবেই বা তা কাজ করে এবং কিভাবে সেইগুলির থেকে সোলার মডিউল তৈরি হয় ।
কারেন্ট প্রবাহ
সোলার সেল/ফোটোভোল্টাইক সেলঃ ফটো মানে আলো আর ভোল্টাইক মানে বিদ্যুৎ সুতরাং ফটোভোল্টাইক কথার মানে আলো বিচ্ছরণের ফলে বিশেষ বিশেষ অর্ধপরিবাহী পদার্থের মধ্যে (সিলিকণ জারমেনিয়াম) বিদ্যুৎ সঞ্চারিত হওয়া ।
আপতিত আলোকরশ্মি বা ফোটন কণা সিলিকণ অ্যাট্মের আলগা ইলেকট্রকে আঘাত করে, তাকে বিচ্ছিন্ন করে । অর্ধ পরিবাহী পদার্থ দিয়ে তৈরি P - N জাংশন (হোল এবং ইলেকট্রন) এই বিচ্ছিন্ন ইলেকট্রনের শক্তির জন্য বিভব পার্থক্যের সৃষ্টি হয় । যা ইলেকট্রন প্রবাহের জন্ম দেয় যাকে আমরা ডায়রেক্ট কারেন্ট প্রবাহ বলে থাকি । সোলার মডিউল শুধুমাত্র আলোশক্তিকে বিদ্যুৎ শক্তিতে রূপান্তরের কাজ করে একে সঞ্চয় করতে পারে না ।
সোলার মডিউলঃ অনেকগুলি ছোট ছোট সোলার সেল পরস্পরের সঙ্গে সিরিজ এবং প্যারালাল ভাবে যুক্ত হয়ে সোলার মডিউল বা ফটো ভোল্টাইক মডিউল তৈরি হয় । সোলার মডিউলের পিছনে দিকটায় একটি জাংশন বক্স থাকে । সেখানে সমস্ত সিরিজ এবং প্যারালাল কানেকশনগুলি এসে একটি পজিটিভ (+) এবং একটি (-) টার্মিনালে এসে শেষ হয় । সোলার মডিউলের একক হল ওয়াটপিক (Wp)।

সোলার চার্জ কন্ট্রোলারঃ সোলার চার্জ কন্টোলারের প্রধান কাজ হল সোলার মডিউল থেকে আগত কারেন্ট থেকে ব্যাটারিকে ঠিকমত চার্জ করা এবং লোডে পরিমাণ মত কারেন্ট পাঠিয়ে ব্যাটারিকে ডিপ ডিসচার্জ হতে না দেওয়া । এছাড়া রাত্রিবেলায় অর্থাৎ সূর্যালোকের অনুপস্থিতিতে যাতে ব্যাটারিতে জমা কারেন্ট সোলার মডিউল পৌঁছাতে না পারে তার জন্য একটি রিভার্স প্রোটেকশন ডায়ড লাগানো থাকে ।
চার্জিং পদ্ধতির ওপর নির্ভর করে বাজারে তিন রকম চার্জ কন্ট্রলার পাওয়া যায় ।
১) ডি সি চার্জ কন্ট্রোলার

২) পি ডাব্লুউ এম অর্থাৎ পালস ওয়াইড মডিউলেশন যুক্ত চার্জ কন্টোলার
৩) এম পি পি টি অর্থাৎ ম্যাক্সিমাম পাওয়ার পয়েন্ট ট্যাকার যুক্ত চার্জ কন্ট্রোলার
সোলার ব্যাটারিঃ সোলার ব্যাটারি এমন এক ধরনের রিচার্জেবল ব্যাটারি যা প্রতিদিন চার্জ এবং প্রতিদিন ডিসচার্জ হতে পারে । এটিকে বিশেষভাবে তৈরি করা হয় স্ট্যান্ড অ্যালোন সিস্টেমে ব্যবহার করার জন্য সোলার ব্যাটারির

ডেপথ অফ ডিসচার্জ সাধারণত ৮০-৮৫% হয়ে থাকে । যেখানে সাধারণ ইনভার্টার ব্যাটারি ৬০% হয়ে থাকে । এই কারণে সোলার ব্যাটারির চার্জিং এফিসিয়ন্সি বা কার্যকারিতাকে অনেক বেশি হত হয় । ব্যাটারিতে জমা চার্জের একক হল অ্যাম্পেয়ার আওয়ার (Ah) সোলার মডিউলের মতো সোলার ব্যাটারিও সিরিজ এবং প্যারালাল কানেকশন করে তার ভোল্টেজ এবং কারেন্টকে পরিবর্তিত করে ব্যবহারের উপযোগী বানিয়ে নেওয়া যায় ।
সোলার সিস্টেমের লোডঃ সোলার সিস্টেমে সাধারণত দুই ধরনের লোড হয়ে থাকে ।
১। লো ভোল্টেজ ডি সি লোড
২। ২২০ ভোল্ট এ সি লোড
১। লো ভোল্টেজ ডি সি লোডঃ সাধারণত ৬ ভোল্ট এবং ১২ ভোল্টের লোডকেই বোঝায় । সোলার লন্ঠন ৬ ভোল্টের হয়ে থাকে এবং সোলার হোম লাইটিং সিস্টেম আর সোলার স্ট্রীট লাইটিং সিস্টেম ১২ ভোল্টের হয়ে থাকে । এই ধরনের লোডগুলিকে সরাসরি চার্জ কন্টোলারের আউটপুট থেকে সংযোগ করা যায় ।

২। ২২০ ভোল্ট এ সি লোডঃ এই ধরনের লোডগুলিকে সরাসরি ডিশি চার্জ কন্টোলারের আউটপুট থেকে চালানো যায় না । যেমন এসি, সিলিং ফ্যান, এসি টিউব লাইট, সি এফ এল, কম্পিউটার ইত্যাদি । সোলার সিস্টেম থেকে এগুলিকে ব্যবহার করতে হলে একটি ইনভার্টার ব্যাটারীর আউটপুটের সঙ্গে যুক্ত করতে হবে । ইনভার্টারের আউটপুট থেকে এসি পাওয়া যাবে । ফলে এসিতে ব্যবহৃত লোডগুলি অনায়াসেই চালানো যাবে ।
সোলার ফটোভোল্টাইক (পি ভি) সিস্টেমের প্রকারভেদঃ
সোলার ফটোভোল্টাইক সিস্টেমকে প্রধানত দুইভাগে ভাগ করা হয়। (১) অফ গ্রীড, (২) অন গ্রীড ।
১। সোলার অফ গ্রীড সিস্টেম বা স্ট্যান্ড এ্যালোন সিস্টেম –
এটি এমন এক ধরনের সোলার সিস্টেম যার সঙ্গে প্রচলিত বিদ্যুতের কোনো সম্পর্ক বা কানেকশান
ডিসি ১২ ভোল্ট ফ্যান
থাকে না । যেমন সোলার লন্ঠন, সোলার হোম লাইটিং সিস্টেম, সোলার স্ট্রীট লাইটিং সিস্টেম, সোলার পাম্প ইত্যাদি ।
সোলার লন্ঠনঃ অতীতে আমরা কেরোসিন তেল ব্যবহৃত হ্যারিকেন বা লম্ফ ব্যবহার করেছি । কিন্তু এই সমস্ত উপকরণের ব্যবহারে বিষাক্ত কার্বন মনোক্সাইড গ্যাস নির্গত হয় । যা আমাদের শরীরের পক্ষে অত্যন্ত ক্ষতিকারক । এছাড়া আলো কম হওয়ার জন্য চোখের নানা অসুখ হয় । ছোটো ছোটো ছেলেমেয়েরা লেখাপড়া করার সময় হ্যারিকেন ব্যবহার করর ফলে কম বয়সেই চোখের সমস্যায় ভুগতে থাকে । এছাড়া ঝড় বৃষ্টিতে হ্যারিকেন নিভে যাওয়ার সম্ভবনা থাকে ।

এই সমস্ত সমস্যা থেকে নিষ্কৃতি পাওয়ার জন্য বর্তমানে আমরা সোলার এল.ই.ডি (LED) লন্ঠন ব্যবহার কর শিখেছি । একটি সোলার লন্ঠনের মধ্যে একটি LED ল্যাম্প, একটি সোলার মডিউল, একটি ছোটো ব্যাটারী , একটি চার্জ কন্ট্রোলার, কিছু তার এবং একট সুন্দর ক্যাবিনেট থাকে । সূর্যের আলো থেকে সোলার মডিউলের সাহায্যে ছোটো ব্যাটারীটিকে দিনের বেলায় চার্জ করে নেওয়া হয় । পড়াশোনা করার সময় বা বাড়ির অন্য প্রয়োজনে আমরা সেই চার্জ হওয়া ব্যাটারী থেকে LED ল্যাম্পকে জ্বালিয়া নিই । এই ধরনের লন্ঠনে বাড়ির ভিতরের কাজ সারার পাশাপাশি রাস্তায় বা মাঠে এমনকি অল্প বৃষ্টির মধ্যেও আমরা আমাদের প্রয়োজনীয় কাজ সারতে পারি ।
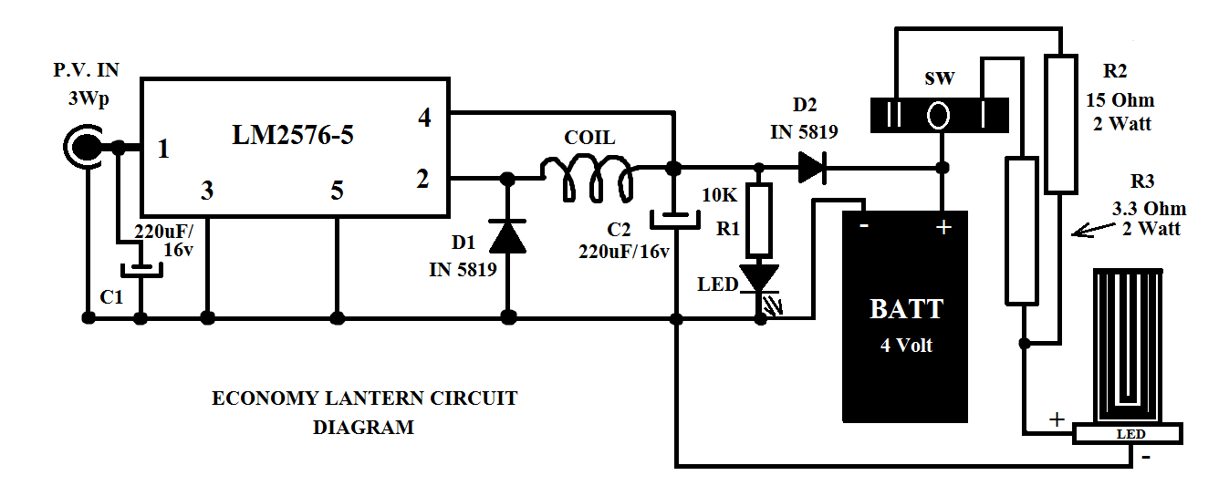
ইকোনমি সোলার লন্ঠন তৈরির পদ্ধতিঃ আমাদের সোলার লন্ঠন প্রধানত দুটি টাইপের, প্রথমটি হল চার ভোল্টের এবং দ্বিতীয়টি হল ছয় ভোল্টের । প্রথমে আমরা শিখবো চার ভোল্টের লন্ঠন কিভাবে বানানো যায় ।
চার ভোল্টের লন্ঠন তৈরি করা খুবই সহজ । কারণ এতে শুধুমাত্র চার্জিং সার্কিটটি থাকে । এই লন্ঠনে কোনোরকম লোড কাট-অফ সার্কিট থাকে না । চার্জিং সার্কিটটি যাতে খুব ভালভাবে কাজ করে তার জন্য এই লন্ঠন বাক -কনভার্টার সার্কিট ব্যবহার করা হয়েছে । এটি একটি ডিসি টু ডিসি কনভার্টার সার্কিট । এবং এর কার্যক্ষমতাও খব বেশি । তার বলে ব্যাটারী চার্জ করার সময় “এনার্জী লস” প্রায় হয় না বললেই চলে ।
এখানে “বাক কনভার্টার” আই সি হিসাবে একটি পাঁচ পিন বিশিষ্ট LM 2576 আই সিকে ব্যবহার করা হয়েছে । যার এক নম্বর পিনটি ইনপুট পিন । অর্থাৎ এই পিনটিতে আনরেগুলাটেড সোলার এনার্জি ইনপুট হবে । ফিলটারের জন্য এই পিনটি থেকে একটি 220uF/16V ক্যাপাসিটার নেগেটিভের সঙ্গে যুক্ত করা আছে । আই সি টির চার নম্বর পিনটি ফিড ব্যাক পিন এবং দুই নম্বর পিনটি আউটপুট পিন ধরা হয় ।
ভালভাবে লক্ষ করলে দেখা যাবে যে, আউটপুট পিনটি থেকে একটি ডায়োড (IN5819) রিভার্স বায়াসিং করে নেগেটিভের সঙ্গে লাগানো থাকে । ডায়োডটির ক্যাথোডটির সঙ্গে অর্থাৎ আই সি টির দুই নম্বর পিনটি থেকে একটি কয়েল যুক্ত আছে । কয়েলটির অপর প্রান্তটি আই সি টির চার নম্বর পিনের সঙ্গে সরাসরি যুক্ত আছে । কয়েলটির এই প্রান্তটির সঙ্গে অর্থাৎ আই সি টির চার নম্বর পিনটি থেকে একটি 10K রেজিস্ট্যান্স দিয়ে একট LED জ্বালানোর ব্যবস্থা আছে এবং একটি সট্কি ডায়োডের (IN 5819) অ্যানোড যুক্ত আছে । ডায়োডটির ক্যাথোড থে আমরা পাঁচ ভোল্ট রেগুলেটেড আউটপুট পাব । যা চার্জিং-এর জন্য চার ভোল্ট ব্যাটারী সঙ্গে সরাসরি যুক্ত হবে । এই ব্যাটারীটির পজিটিভের সঙ্গে একটি তিন পিনের সুইচের মাঝের পিনটি যুক্ত করা হয়েছে (ছবিতে যেমন দেখানো আছে) । লোড হিসাবে আমরা এখানে একটি আঠাশটি LED এর বাতি স্তম্ভকে ব্যবহার করেছি । আলোর উজ্জলতাকে কমানো বা বাড়ানো জন্য আমরা এখানে দুটি টু ওয়াট রেজিস্ট্যান্সকে ব্যবহার করেছি । বেশী আলোর জন্য আমরা 3.3 ওহমের রোধকে ব্যবহার করেছি এবং কম আলোর জন্য 15 ওহমের রোধকে ব্যবহার করেছি । যা ঐ তিন পিনের সুইচটির অপর দুটি পিনের সঙ্গে যুক্ত হয়েছে । দুই ওয়াট রেজিস্ট্যান্স দুটির অপর প্রান্ত দুটি একে অপরের সঙ্গে যুক্ত করে LED বাতি স্তম্ভের পজিটিভ টার্মিনালের সঙ্গে যুক্ত করা হয়েছে । বাতিস্তম্ভের নেগেটিভটি সরাসরি ব্যাটারীর নেগেটিভের সঙ্গে যুক্ত হয়েছে । সুতরাং বোঝা যাচ্ছে যে, সুইচটি মাঝখানে রাখলে LED বাতিস্তম্ভটি জ্বলবে না । নীচের দিকে চাপলে বাতিস্তম্ভটি জোরে জ্বলবে এবং সুইচটি উপরের দিকে চাপলে আলোটি কম হবে । সোলার ইনপুট সকেট, সুইচ, ব্যাটারী বাতিস্তম্ভ এবং পরো সার্কিটটি একটি সুন্দর এবং হাল্কা ক্যাবিনেটের ভেতরে স্থাপন করা হয়েছে ।
এই লাইটটি আমরা একটি অথবা দুটি 4v/2Ah ব্যাটারী দিয়ে বানাতে পারি । দুটি ব্যাটারী দিয়ে লন্ঠনটি তৈরি করলে রৌদ্রজ্জল দিনে সাত থেকে আট ঘন্টা লাগবে ব্যাটারিটি পুরোপুরি চার্জ হতে এবং তা চার থেকে পাঁচ ঘন্টা জ্বলবে । আর একটি ব্যাটারী দিয়ে তৈরি করলে চার ঘন্টা লাগবে পুরোপুরি চার্জ হতে এবং আমরা দুই থেকে আড়াই ঘন্টা জ্বালাতে পারব ।
ইকোনমি সোলার লন্ঠন -
প্রিন্টেড সার্কিট বোর্ড -
নতুন জেনারেল লন্ঠন তৈরির পদ্ধতিঃ
এবারে আমরা শিখবো ছয় ভোল্টের নতুন লন্ঠন কিভাবে তৈরি করতে হয় । এখানে চার্জিং সার্কিট হিসাবে আমরা ছোটো লন্ঠন ব্যবহৃত সার্কিটটিকে সামান্য পরিবর্তন করে ব্যবহার করেছি । যার আউটপুটটি 7.5 ভোল্ট রাখা হয়েছে । চার্জিং-এর জন্য এই আউটপুটটিকে সরাসরি 6 ভোল্ট ব্যাটারির সঙ্গে যুক্ত করা হয়েছে । কাট্ অফ সার্কিটটি একটি আলাদা পি. সি. বি. তে তৈরি করা হয়েছে । এখানে LM 358 আই সি কে বেছে নেওয়া হয়েছে কাট অফ এর জন্য । যার আট নম্বর পিনটি পজিটিভ এবং চার নম্বর পিনটি সরাসরি নেগেটিভের সঙ্গে যুক্ত করা হয়েছে । দুই এবং পাঁচ নম্বর পিন থেকে ৩.৩ ভোল্টের দুটি জেনার ডায়োড বায়াসিং করে হয়েছে । তিন নম্বর পিন থেকে একটি প্রিসেট যুক্ত করা হয়েছে । যার সাহায্যে আমরা LED 1 এবং LED 2 কে কন্ট্রোল করে জানতে পারি চার্জিং এবং ট্রিকল চার্জিংয়ের অবস্থান । ছয় নম্বর পিন থেকে অপর একটি প্রিসেট যুক্ত করা হয়েছে । যার সাহায্যে আমরা ব্যাটারি লো-কাট্ অফ পজিশনকে পরিবর্তন করতে পারি । যা আমরা LED 3 কে দেখে বুঝতে পারি । সাত নম্বর পিনটি সরাসরি ফেটের গেট-এর সঙ্গে যুক্ত আছে । অর্থাৎ কাট্ অফ প্রিসেটকে কন্ট্রোল করে আমরা ফেটের গেটের অফ বা অন পজিশানকে পরিবর্তন করতে পারি । ফেটের সোর্স পিনটি সরাসরি ব্যাটারির পজিটিভের সঙ্গে যুক্ত করা হয়েছে । এবং ফাটের ড্রেন পিনটি একটি তিন পিনের সুইচের মাঝের পিনটির সঙ্গে যুক্ত করা হয়েছে । সুইচটির অপর দুটি পিনের সঙ্গে একটি সট্ কি ডায়োড এবং একটি ১৫ ওহম ২ ওয়াট রেজিস্ট্যান্স যুক্ত করা হয়েছে (ছবিতে যেমন দেখানো হয়েছে । ডায়োড এবং রেজিস্ট্যান্সের অপর প্রান্ত দুটি পরস্পরের সঙ্গে যুক্ত করে LED ক্যান্ডেলের পজিটিভ টার্মিনালের সঙ্গে লাগানো হয়েছে । LED ক্যান্ডেলের নেগেটিভ টার্মিনালটি সরাসরি ব্যাটারী নেগেটিভের সঙ্গে লাগানো হয়েছে ।
অর্থাৎ ছোটো লন্ঠনের মতো সুইচটি মাঝখানে রাখলে লন্ঠনটি জ্বলবে না । নীচের দিকে চাপলে লন্ঠনটি জোরে জ্বলবে এবং সুইচটি উপরে চাপলে আলোটি কম হবে । লন্ঠনটির সঙ্গে একট পাঁচ ভোল্টের স্মার্ট মোবাইল চার্জার সার্কিট যুক্ত করলে এটি থেকে প্রয়োজনে মোবাইলকে চার্জ করে নেওয়া সম্ভব হবে । তবে মোবাইল চার্জিংয়ের সময় খেয়াল রাখতে হবে যে, ব্যাটারিটি যেন ফুল চার্জ অবস্থায় থাকে । লন্ঠনটি চার্জিংয়ের জন্য একটি তিন ওয়াট পিক সোলার মডিউলকে ব্যবহার করা হয়েছে । চার্জিংয়ের সময় একটি নীল রঙের LED জ্বলতে থাকবে । চার্জিং চলাকালীন ব্যাটারিটি ব্যবহারযোগ্য হয়েছে কিনা তা বোঝার জন্য একটি সবুজ রঙের LED কে লাগানো হয়েছে । সারাদিন অর্থাৎ সাত থেকে আট ঘন্টা চার্জিংয়ের পর সন্ধের পর চার থেকে পাঁচ ঘন্টা লন্ঠনটিকে ব্যবহার করা যাবে । অধিক সময় লন্ঠনটি জ্বালানে বা ঠিকমতো চার্জিং না হলে লন্ঠনে লাগানো LED স্তম্ভটি অটোকাট সার্কিটের সাহায্যে ব্যাটারি থেকে বিচ্ছিন্ন হয়ে যাবে । ফলে তখন তা আর জ্বলবে না । এই সময় একটি লাল ইন্ডিকেটর LED জলে থাকবে । আবার ব্যাটারিটি চার্জিং করা হলে আপনা আপনিই লাল LED ইন্ডিকেটারটি নিভে যাবে এবং লন্ঠনটি জ্বলতে সক্ষম হবে । টিকল চার্জিং সিষ্টেম থাকার জন্য ব্যাটারিটি কখনই অভার চার্জিং হওয়ার সম্ভবনা নেই । ফলে লন্ঠনটি কোনো কারণে কিছুদিন ব্যবহার করা না হলেও যদি চার্জিং করা হয় তা হলেও ব্যাটারীটি খারাপ হয়ে যাওয়ার সম্ভাবনা নেই ।
ইকোনমি সোলার হোম লাইটিং সিস্টেমঃ এটি একটি খুবই প্রয়োজনীয় সোলার উপকরণ । দুটি আলাদা আলাদ জায়গায় প্রয়োজনীয় আলোর সমস্যা মেটাতেই এই চিন্তা ভাবনার উৎপত্তি ।
নতুন জেনারেল লন্ঠনের মতোই এটির সিস্টেম ভোল্টেজ হল ছয় । অর্থাৎ এখানেও একটি তিন ওয়াটপিক সোলার মডিউল ও একটি ছয় ভোল্ট ও পাঁচ অ্যাম্পেয়ার আওয়ার যুক্ত ব্যাটারিকে ব্যবহার করা হয়েছে । আউটপুট লোড হিসাবে আমরা এখানে দুটি ওয়ান ওয়াট LED বাল্বকে ব্যবহার করেছি ।
এই হোম লাইটটির সিস্টেমটির সার্কিটের প্রায় পুরোটাই নতুন জেনারেল লন্ঠনের সার্কিটের মতোই । শুধুমাত্র সুইচের আউটপুট থেকে তিনটি সট্ কি ডায়োড (IN5819) ছবিতে যেমন আছে এমন ভাবে
প্রিন্টেড সার্কিট বোর্ড
লাগানো হয়েছে যাতে সুইচটি একদিকে চাপলে একট LED বাল্ব এবং অপর দিকে চাপলে দুটি LED বাল্ব জ্বলবে । এই সিস্টেমটিও সারাদিন চার্জ করলে সন্ধের পর চার থেকে পাঁচ ঘন্টা জ্বলবে ।
মোবাইল চার্জার সার্কিট তৈরির পদ্ধতিঃ
মোবাইল চার্জার সার্কিটটি প্রধানত ছয় ভোল্ট এবং বারো ভোল্ট ব্যাটারী থেকে ব্যবহারের জন্য তৈরি করা হয়েছে । এটি একটি অত্যাধুনিক রেজুলাটার সার্কিট । আসলে এটি একটি ডিসি টু ডিসি কনভার্টার সার্কিট । যাকে আমরা বাক কনভার্টার বলে থাকি । এর কার্যক্ষমতা বেশি হওয়ার ফলে এনার্জি লস কম হয় । এখানে LM2576-5 আই সি কে ব্যবহার করা হয়েছে বাক কনভার্টিংয়ের কাজ করার জন্য । যার এক নম্বর পিনটি ৬ ভোল্ট বা ১২ ভোল্ট ব্যাটারির সঙ্গে যুক্ত করা হয় । একটি ক্যাপাসিটারকে ব্যবহার করা হয়েছে ফিলটার করার কাজে । আই সি টির তিন ও পাঁচ নম্বর পিনটিকে নেগেটিভের সঙ্গে যুক্ত করা হয়েছে । আই সি টির দুই নম্বর পিনটি আউটপুট পিন এবং চার নম্বর পিনটি ফিডব্যাক পিন হিসাবে কাজ করে । দুই নম্বর পিনটি থেকে একটি সট্ কি ডায়োড (IN5822) নেগেটিভের সঙ্গে রিভার্স বায়াসিং করে লাগানো হয়েছে । ডায়োডটির ক্যাথোডটির সঙ্গে অর্থাৎ আই সি টির দু নম্বর পিনটি থেকে একটি কয়েল লাগানো আছে । কয়েলটির অপর প্রান্তটি আই সি টির চার নম্বর পিনের সঙ্গে যুক্ত আছে এবং এই সংযোগ বিন্দু থেকে একটি 220 uF/16V ক্যাপাসিটার (ছবিতে যেমন আছে ) নেগেটিভের সঙ্গে যুক্ত করা হয়েছে । আউটপুটের সঙ্গে একটি LED কে 10K রেজিস্ট্যান্সের সঙ্গে লাগানো হয়েছে । যাতে LED জ্বললে বোঝা যায় যে, কনভার্টার সার্কিটটি ঠিকঠাক কাজ করছে । বাইরের কোনো অবাঞ্ছিত কারেন্ট ফিডব্যাক হয়ে যাতে এই সার্কিটটিকে কোনরকম ক্ষতি করতে না পারে তার জন্য সার্কিটটির আউটপুটে একটি সট্ কি ডায়োড ফরোয়ার্ড বায়াসিং করে লাগানো হয়েছে ।

রেগুলাটেড অ্যাডজাস্টেবল আউটপুট সার্কিট তৈরির পদ্ধতি
পাঁচ ভোল্ট ডিসি টু ডিসি কনভার্টার সার্কিটটিকে সামান্য পরিবর্তন করেই এই সার্কিটটি বানানো যায় । এখানে একটি পরিবর্তনশীল রোধের সাহায্যে আউটপুট ভোল্টেজকে নিয়ন্ত্রণ করা হয়েছে ।
সোলার স্ট্রীট লাইটিং সিস্টেম:
এটি একটি স্বয়ং সম্পূর্ণ স্ট্যান্ড অ্যালোন সিস্টেম । এই সিস্টেমটি তৈরির পদ্ধতির সঙ্গে ১২ ভোল্ট সোলার হোম লাইটিং সিস্টেমের তৈরির পদ্ধতির অনেকটা মিল পাওয়া যায় । এটিকে এমন ভাবে তৈরি করা হয় যাতে এটি সারাদিন ধরে সূর্যের আলোর সাহায্যে চার্জ হতে পারে এবং সন্ধ্যের পর আপনা আপনি আলোটি জ্বলে উঠে সারারাত জ্বলতে পারে ।

সোলার স্ট্রীট লাইটি
আবার ভোরবেলা আলোটি আপনা আপনি নিভে গিয়ে চার্জিং শুরু হয় । তাই এই আলোটিকে আপনা-আপনি জ্বালানো বা নেভানোর জন্য একটি বিশেষ ধরনের সার্কিটের সাহায্য নিতে হয় । যাকে বলা হয় “ডাস্ক টু ডন” বা “DD” সার্কিট ।
সোলার স্ট্রীট লাইট প্রধান পাঁচটি উপকরণ দিয়ে তৈরি ।
(১) সোলার মডিউল, (২) লাইটিং ফিক্সচার বা লোড, (৩) রিচার্জবেল সোলার ব্যাটারী, (৪) চার্জ কন্টোলার, (৫) পোল ।
সোলার টর্চঃ

গ্রামাঞ্চলে রাস্তাঘাটে চলাচল করতে এটির মতো প্রয়োজনীয় উপকরণ নেই বললেই চলে । প্রচন্ড অন্ধকারে কাছের জিনিসও ভাল করে দেখা যায় না । কাজ সেরে রাত্রিবেলায় বাড়ি ফেরার সময় প্রত্যেকেই প্রায় এই সমস্যার সম্মুখীন হন । এই সমস্যা থেকে নিষ্কৃতি পেতে আমরা প্রায় সকলেই টর্চ ব্যবহার করি । বর্তমানে কম কারেন্টের বেশি আলোর LED টর্চ বাজারে পাওয়া যায় । কিন্তু যে সমস্ত জায়গায় এখনও প্রয়োজনীয় বিদ্যুতের অভাব থেকে গিয়েছে সেই সমস্ত জায়গায় এই টর্চকে চার্জ করা সম্ভব হয় না । অথচ এই ধরনের টর্চকে চার্জ করতে বেশি বিদ্যুৎও খরচ হয় না । ফলে এই ধরনের টর্চের সঙ্গে একটি ছোটো সোলার মডিউল যুক্ত করে নিলেই সব সমস্যা থেকে মুক্তি পাওয়া যায় । প্রয়োজনে একটি ছোটো রেগুলেটার সার্কিট ব্যবহার করলে টর্চের মধ্যে কার রিচার্জবেল ব্যাটারিকে ভালভাবে চার্জ করা সম্ভব । সেক্ষেত্রে ব্যাটারিটির লাইফও বাড়বে ।
সোলার ওয়াটার পাম্পঃ
P.V. ডাইরেক্ট সোলার সিস্টেমের মধ্যে সোলার ওয়াটার পাম্প একটি খুবই নির্ভরযোগ্য উপকরণ । এটিকে বাড়িত বা মাঠে জল তোলার কাজে ব্যবহার করা হয় । এই ধরনের ওয়াটার পাম্প এসি বা ডিসি দুরকমই পাওয়া যায় এই পদ্ধতিরে সারফেস এবং সাবমার্সিবল দুরকম পাম্পই ব্যবহার করে যেতে পারে । তবে এই সিস্টেমটির সঙ্গে ব্যাটারী ব্যাক আপ যুক্ত করলে সন্ধ্যের পরেও পাম্প চালানো সম্ভব । আমরা জানি প্রচলিত বিদ্যুতের থেকে পাম্প চালালে বিদ্যুতের খরচ বেশি হয় । তাই মাঠে জল সেচ করার জন্য অর্থাৎ যেখানে অনেক্ষণ পাম্প চালিয়ে রাখার প্রয়োজন পড়ে সেখানে সোলার ওয়াটার পাম্পের জুড়ি

অনগ্রিড সোলার সিস্টেমঃ
এই ধরনের সোলার সিস্টেমের সঙ্গে প্রচলিত গ্রিডের একটি সংযোগ থেকে । সোলার সংযোগকে প্রথম প্রাধান্য দেওয়া হয় এবং প্রচলিত গ্রিডের সংযোগকে দ্বিতীয় প্রাধান্যে রাখা হয় । অনগ্রিড সোলার সিস্টেমকে দুই ভাগ করা হয় ।
(১) গ্রিড টাই সোলার সিস্টেম (নট মিটারিং) । (২) গ্রিড ইন্টার অ্যাকটিভ সোলার সিস্টেম (PCU) ।
নেট মিটারিং – এই ধরনের সোলার সিস্টেমে ব্যাটারি ব্যবহৃত হয় না । দিনের বেলায় সোলার মডিউল থেকে আসা কারেন্ট সরাসরি প্রয়োজনীয় উপকরণ চালায় এবং রাত্রিবেলায় ঐ একই লোড প্রচলিত গ্রিড থেকে চলে । কিন্তু এই সোলার সিস্টেমটির একটি উল্লেখযোগ্য বৈশিষ্ট হল, প্রয়োজনের অতিরিক্ত বিদ্যুৎ সোলার মডিউল থেকে উৎপন্ন হলে তা প্রচলিত গ্রিডে ফিরিয়ে দেওয়া যায় । তবে কতটা বিদ্যুৎ সোলার মডিউল থেকে উৎপন্ন হচ্ছে, কতটাই বা লোডে সরবরাহ হচ্ছে আর কতটাই বা প্রচলিত গ্রিডে ফিরে যাচ্ছে তার হিসাব রাখার জন্য একটি অত্যাধুনিক মিটারিংয়ের ব্যবস্থা থাকে । যাকে নেট মিটার বলা হয় । যা একটি অত্যাধুনিক ইনভার্টারের সঙ্গে যৌথ ভাবে কাজ করে ।
পাওয়া কন্ডিশনিং ইউনিট (P.C.U.):
এই ধরনের সোলার সিস্টেমে ব্যাটারী ব্যবহার করা হয় । সোলার এবং প্রচলিত গ্রিডের সংমিশ্রনে ব্যাটারীকে চার্জ করা হয় । সিস্টেমটিতে সোলারের সংযোগকে প্রাধান্য দেওয়া হয় । ফলে রৌদ্রজ্জ্বল দিনে সোলা মডিউল থেকে আসা কারেন্ট থেকে ব্যাটারি চার্জ হয় এবং মেঘলা দিনে প্রচলিত গ্রিড থেকে ব্যাটারি চার্জ হয় । চার্জ হওয়া ব্যাটারি থেকে যে কোনো সময়েই আমরা প্রয়োজনীয় লোড চালাতে পারি । ফলে যে সমস্ত জায়গায় অবিচ্ছিন্ন বিদ্যুৎ সংযোগের প্রয়োজন থাকে সেই সমস্ত জায়গায় এই ধরনের সোলার সিস্টেমের জুড়ি নেই ।
সোলার ওয়াটার হিটিং সিস্টেমঃ
সূর্য থেকে আসা তাপকে কাজে লাগিয়ে জলকে গরম করার পদ্ধতিকে সোলার ওয়াটার হিটিং সিস্টেম বলা হয় । আমরা জানি এক বালতি জলের তুলনায় সমপরিমাণ জলকে একটি গামলায় রেখে তা রৌদ্রে রেখে দিলে তাড়াতাড়ি গরম হয় । কারণ বালতির তুলনায় গামলার মুখ অনেক বড় এবং তার উচ্চতাও অনেক কম । ফলে, বালতির তুলনায় অনেক বেশি তাপ গামলার জলে পড়ে । ছড়িয়ে থাকা জল তাড়াতাড়ি গরম হওয়ার সঙ্গে সঙ্গে উপরের দিকে উঠে যাওয়ার পদ্ধতিকেও এই ধরনের সোলার সিস্টেমে কাজে লাগানো হয়েছে । তাই সোলার সিস্টেমে জল গরম করার পদ্ধতিকে থার্মোসাইফন বলা হয় ।

সোলার সিস্টেমে দুটি পদ্ধতিতে জলকে গরম করা হয় ।
১। কপার প্লেট কালেকটার পদ্ধতি
২। ইভাকোয়েটেড টিউব কালেকটার পদ্ধতি
সোলার কুকারঃ
এটি একটি উন্নত রান্নার যন্ত্র । যা আগুন ব্যবহার না করে সহজে রান্নার সুযোগ কর দেয় । এই যন্ত্রে সরাসরি সূর্যের তাপকে কাজে লাগিয়ে রান্না করা যায় । এই পদ্ধতিতে অনেকটা জায়গায় তাপকে একত্রিত করে একটি বিন্দুতে এনে ফেলে বিন্দুটির তাপমাত্রাকে বাড়িয়ে নেওয়া হয় ।

সোলার ওয়াটার পিউরিফায়ারঃ
সোলার ওয়াটার পিউরিফিকেশান হল একটি খুবই সহজ পদ্ধতি । এই পদ্ধতির সাহায্যে আমরা খুব সহজেই দুষিত জলকে বিশুদ্ধ জলে পরিণত করতে পারি । এই পদ্ধতিতে সূর্যের আলোয় একটি কাঁচের বন্ধ জায়গায় দুষিত জলকে রেখে দেওয়া হয় । সূর্যের তাপে বন্ধ জায়গায় দুষিত জল বাষ্পে পরিণত হয়ে কাঁচের গায়ে জমা হয় । বাষ্পে পরিণত হওয়ার ফলে কাঁচের গায়ে জমা জল দুষণের জীবাণু থাকে না । একটি খুবই সাধারণ পদ্ধতিতে কাঁচের গায়ে জমা বিশুদ্ধ জলকে সংগ্রহ করা হয় ।

ব্যবসায়িক দৃষ্টিভঙ্গিতে সোলার সিস্টেমঃ
সোলার সিস্টেমের চাহিদা পৃথিবীর সমস্ত জায়গাতেই কম বেশি আছে । ভৌগোলিক অবস্থানের ওপর নির্ভর করে সেই জায়গার সোলার সিস্টেমের চাহিদা এবং তার মূল্য নির্ভর করে । তার কারণ এক একটি জায়গায় সূর্যরশ্মির প্রাবল্য এক-এক রকম । যেমন উত্তর-ভারতে সূর্যরশ্মির প্রাবল্য পূর্ব ভারতের তুলনায় অনেক বেশী । সেই জন্য সেখানে সমপরিমাণ সোলার মডিউল থেকে বেশি বিদ্যুৎ তৈরি হয় । একই কারণে আমাদের পশ্চিমবঙ্গে সমপরিমাণ বিদ্যুৎ প্রে হলে বেশি সোলার মডিউলের প্রয়োজন হয় ।
কিন্তু আমাদের পশ্চিমবঙ্গের সবথেকে পজিটিভ দিক হল এই যে, এখানে প্রচুর স্কোপ আছে সোলার সিস্টেম নিয়ে কাজ করার ।
যারা এই বিষয়টির উপরে কাজ করতে ইচ্ছুক তারা মার্কেট থেকে প্রয়োজনীয় বিভিন্ন উপকরণ সংগ্রহ করতে পারবেন । যা ছোটো বা বড় নানাবিধ মডেল তৈরি করতে প্রয়োজন হবে ।
________________
Hhhh
Hhhh
Test
© Copyright 2010 - 2026 nathorg.com All Rights Reserved.